
2020年,“人工智能训练师”正式被纳入国家职业分类目录,成为人社部认证的新兴职业。随着AI技术加速渗透各行各业,这一职业人才需求激增,湖北省已将其纳入重点产业急需紧缺技能人才目录,补贴标准上浮30%,职业发展前景广阔。
人工智能训练师,职业编码4-04-05-05,其证书是经国家人力资源和社会保障部官方认证,属于国家职业技能等级证书,代表国家职业技能标准,遵循“谁评价、谁发证”的原则。
证书用途
1、职称评定:根据职称评定政策:取得三级(高级工)职业技能等级后,从事技术技能工作满2年,可评助理级职称-人工智能助理工程师。
2、积分落户:四级/中级工,加20分;三级/高级工,加30分;在本市同一用人单位连续缴纳社保2年以上的技能人才(持有相关职业资格或职业技能证书)即可落户。
3、薪资挂钩:职业技能等级证书认证专业能力、提升竞争力,等级对应岗位薪资。部分国企持初级证月薪涨100-300元,等级越高涨幅越大(以企业标准为准)。
4、补贴政策:人工智能训练师被纳入年度全省重点产业急需紧缺技能人才职业(工种)指导目录,补贴标准上浮30%,按初级(五级)1300元、中级(四级)1950元、高级(三级)2600元的标准发放补贴。
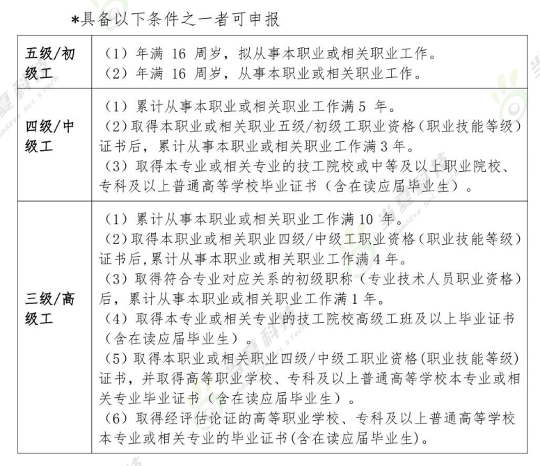
一、工种定义
人工智能训练师,即使用智能训练软件,在人工智能产品实际使用过程中进行数据库管理、算法参数设置、人机交互设计、性能测试跟踪及其他辅助作业的人员。本职业包含数据标注员、人工智能算法测试员、人工智能数字人训练师(2024年7月25日增设)三个工种。
二、证书全称:人工智能训练师职业技能等级证书
三、申报条件
四、发证机构
中华人民共和国人力资源与社会保障部。(考评工作由武汉云计算科技有限公司负责,可前往官方渠道—技能人才评价工作网验证备案资质。)
五、证书效力
一证一码,官网可查,全国通用,终身有效。是当前AI人工智能领域含金量最高的职业技能认证之一,其权威性和实用性已获国家政策、行业需求及职业发展的三重验证。
六、适用人群
1、从事或希望从事AI产品训练、数据标注、算法测试、应用培训等相关工作的人员。
2、职业院校、培训机构教师。
3、希望提升职业竞争力、获取国家认证、享受政府补贴的职场人士。
4、对人工智能有浓厚兴趣的学习者。
一、官方授权与深度合作资源
武汉当夏科技有限公司作为武汉云计算科技有限公司(人社部备案评价机构)的合作伙伴,直通人工智能训练师国家职业技能等级认证体系!
我们以“双认证”通道为学员保驾护航:
1、备案机构权威性:武汉云计算科技有限公司为人社部官方备案的评价组织(备案号:S000042010106),承担湖北省人工智能人才标准制定与考核认证;
2、合作保障性:当夏科技作为其全省指定考证培训运营单位,享有考试报名绿色通道、考评专家资源调度、官方教材开发授权三大核心权益,从培训到发证全程受官方体系监督。
学员直接受益的三大特权
1、考试信息0时差同步
获取武汉云发布的最新考纲、模拟题库、评分细则(非公开资源),备考精准度提升50%;
2、通过率双保险机制
学员数据直连评价机构教务系统,考前获得针对性弱项强化方案;
3、证书核发效率倍增
专属通道缩减30%审核流程,确保成绩公布后15个工作日内完成证书备案(行业平均45天)。
二、科学高效的培训体系
自主引进的课程体系,覆盖理论和实操,采用录播+直播+实训的特色教学法,强大的师资团队,能够帮助学员通过体系化学习快速掌握核心考点和功能,事半功倍。
三、精准完备的备考资料
独家精编的教材、讲义、知识点总结,高质量的题库涵盖章节练习、模拟试卷、历年真题分析,能够帮助学员告别盲目学习,直击考试重点,高效刷题提分。
四、全程无忧的报考服务
1、专业顾问一对一咨询,定制个性化学习方案。
2、代报名服务:协助学员完成繁琐的报名资料填写、审核、提交
3、考试提醒、准考证协助打印、考试注意事项指导。
省心省力,避免因流程失误错过考试。
五、专业贴心的学习支持
1、班主任/助教全程督学答疑(社群、在线、电话)。
2、学习进度跟踪与反馈。
学习不孤单,难题及时解,保障学习效果。
六、技能补贴申领指导
1、提供各地补贴政策汇总解读(动态更新)。
2、指导学员准备申领材料。
3、协助解答申领过程中的疑问。
最大化保障学员成功申领补贴,让学习投资看得见回报。
七、高通过率保障
借助结构化学习路径与专业培训,该认证的历史平均通过率稳定维持在90%以上这离不开我们的优质教学、精准资料、严格督学。
优势:选择我们,意味着更高的成功把握。
八、附加价值
1、就业推荐/职业发展指导。
2、持续学习资源更新(行业动态、技术分享)。
3、优质的学员社群(交流互助、拓展人脉)。
针对不同基础学习者,培训设置了初级工、中级工、高级工三大层级,每个层级包含三类课程,兼顾性价比与专业性。
学员将获得超过50学时的线上高清视频教学资源,进行系统性的知识储备与自主学习;在此基础上,特别安排为期两天的线下考前冲刺集训营,进行高强度、聚焦考点的实战演练与能力提升。针对武汉本地学员,额外提供专属增值服务:武汉云考评资深工作人员将亲临现场,提供一对一的面对面专业答疑与精准应试指导,深度解析命题趋势,强化答题技巧,最大化备考效率。(服务有效期:从报名到技能提升补贴申领成功结束)
人工智能训练师课程体系包含考试大纲与技能赋能实践两部分。考试大纲涵盖人工智能概述、数据采集处理、数据标注、机器学习等多板块知识点;技能赋能实践提供AI工具实战教程及Coze平台智能体搭建教程,助力个人提升效率、企业实现降本增效。
一、明确报名条件
根据自身意愿和申报条件确定报考的等级。(我们会帮助您确认是否符合相应等级的报考条件)
二、报名与材料准备
1、报名时间等待通知。
2、所需材料清单(身份证、学历证、工作证明、照片等)。(我们将为您提供资料模板指导和初审服务)
我们为您提供严格依据《国家职业技能标准》开发的人工智能训练师系统化培训课程,包含精讲授课视频、配套学习资料、在线直播答疑课以及两天线下考前冲刺集训。课程内容全面覆盖考试要求,包括理论知识(AI基础、算法、数据、伦理等)与技能实操(标注工具、训练平台、教学技巧等)两大模块。
1、考试时间和地点:
考试地点为湖北省软件行业协会(洪山区民族大道124号龙安港汇城 A 座西大厅29楼)或武汉云计算科技有限公司总部(江汉区武汉市江汉区范湖路与水利北路交汇处富强国际1-2层)(视具体安排),考试时间另行通知。
2、考核方式:
人工智能训练师的考核方式分为理论知识考试和操作技能考核。理论知识考试和操作技能考核均采用闭卷计算机机考方式。理论知识考试和操作技能考核均实行百分制,成绩皆达60分及以上者为合格。理论知识或操作技能不及格者可按规定分别补考。
• 等待成绩公布
• 前往官网查询,输入证书编号即可查验。
• 发放证书(自取或快递到付)
六、申请技能提升补贴
1、申请条件:
企业在职职工或领取失业保险金人员取得技能人员职业资格证书或职业技能等级证书,符合以下条件,可申领技能提升补贴:
(1)缴纳失业保险费12个月以上(含12个月)。
2、线上申领:
3、线下申领:
携带本人身份证(或社会保障卡)到失业保险参保关系所在社保经办机构失业保险窗口办理。
(我们将为您提供全程政策咨询和申请流程指导)
把握AI时代风口,从考取国家认证AI训练师开始。即日起报名可享专属备考指导,全程协助报名、考试与补贴申领。
相关链接可点击以下文字进行跳转:
电 话:027-65384701
E-mail:zh@whdxcy.com
地 址:武汉市洪山区欢乐大道1号德成国贸中心B栋37层
关注我们:
微博
微信
抖音